2045-HA1 - ALARM KIT DIY TOUCH VIBRATION INDUCTION COMPONENTS
Review: 5 - "A masterpiece of literature" by , written on May 4, 20020
Great
  • electro-thumb
  • 99% Customers
    satisfaction
  • electro-return-icon
  • Easy Return
    Refer our policy
  • electro-payment
  • Payment
    Secure System
  • electro-brands-icon
  • Only Best
    Brands

2045-HA1 - ALARM KIT DIY TOUCH VIBRATION INDUCTION COMPONENTS

Available:In Stock
$7.95
Stock Details
Secure
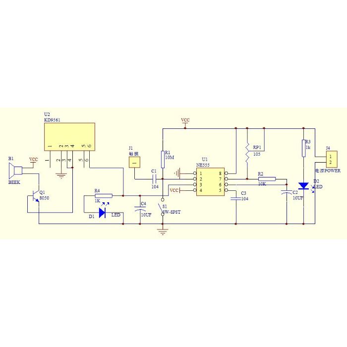
This product is actually shipped as a loose part not a soldered finished product. (This kit is shipped with a schematic diagram a list of components and an introduction to the working principle) Power supply voltage: 36V PCB board size: 4.2CM * 3.2CM Function Introduction: This circuit simulates the design of car and motorcycle antitheft alarm principle with touch delay alarm and vibration delay alarm function. That is when there is a human touch sensor signal the alarm triggers the alarm when the trigger signal is canceled the delay will automatically turn off after a period of time. When there is a vibration signal the alarm will trigger the alarm and when the vibration signal is canceled the alarm will be automatically turned off after a period of delay. Working principle: The touch vibration alarm consists of two parts: touch trigger circuit vibration trigger circuit and alarm circuit. 555 time base circuit U1 forms a typical monostable working mode whose transient time is determined by the values of RP1 R2 and C2. Normally when the circuit is in steady state the 555 time base circuit outputs a low level at pin 3 and the alarm chip does not alarm because there is no power supply. When the human hand touches the electrode piece M the human body induction signal is injected into the 555 trigger terminal 2 pins by C1 or the vibration sensor S1 is instantly connected by vibration which will make the U1 pin 2 appear instant low level so that the 555 time base circuit flips into the transient state the 3 pins suddenly change to high level and the alarm chip is powered to sound the alarm. Once the transient time is over the time base circuit flips back to the steady state and stops the alarm. LED is a twocolor lightemitting diode the green light is on after power on as a power indicator the red and green lights are on when the alarm is on the overall orangeyellow color the resistance value of the resistor R5 determines the speed of the alarm sound playback generally take 180K240K pay attention to the installation of the chip before it is installed to the alarm chip board the whole circuit DC36V can work .

DIY loose parts list.

PCB board 1

Mercury switch 1

KD9561 chip 1

150K resistor 1

10K resistor 1

1K resistor 2

10M resistor 1

3MM LED red 2

104 ceramic chip capacitor 2

10UF25V capacitor 2

8pin chip holder 1

NE555 chip 1

105 blue and white potentiometer 1

8050 triode 1

Passive buzzer 1

No. 5 2 battery box 1

Soldering step 1: first solder the 150K resistor to the top of the music IC 150K put music IC front and back can be while using the resistor excess length of the pin cut down .

Next solder the resistor above the module the resistance is not polarized the resistance value depends on the color code or use multimeter  to  measure the resistor value.

Next solder LED electrolytic capacitors transistors LED. The  electrolytic capacitors are long lead positive the negative capacitor on the board silkscreen shading transistors note the direction of separation.

Next you can solder the rest of the devices including the chip inserted when you pay attention to the clear direction the chip has a U port pay attention to look at .

This product is actually shipped as a loose part not a soldered finished product. (This kit is shipped with a schematic diagram a list of components and an introduction to the working principle) Power supply voltage: 36V PCB board size: 4.2CM * 3.2CM Function Introduction: This circuit simulates the design of car and motorcycle antitheft alarm principle with touch delay alarm and vibration delay alarm function. That is when there is a human touch sensor signal the alarm triggers the alarm when the trigger signal is canceled the delay will automatically turn off after a period of time. When there is a vibration signal the alarm will trigger the alarm and when the vibration signal is canceled the alarm will be automatically turned off after a period of delay. Working principle: The touch vibration alarm consists of two parts: touch trigger circuit vibration trigger circuit and alarm circuit. 555 time base circuit U1 forms a typical monostable working mode whose transient time is determined by the values of RP1 R2 and C2. Normally when the circuit is in steady state the 555 time base circuit outputs a low level at pin 3 and the alarm chip does not alarm because there is no power supply. When the human hand touches the electrode piece M the human body induction signal is injected into the 555 trigger terminal 2 pins by C1 or the vibration sensor S1 is instantly connected by vibration which will make the U1 pin 2 appear instant low level so that the 555 time base circuit flips into the transient state the 3 pins suddenly change to high level and the alarm chip is powered to sound the alarm. Once the transient time is over the time base circuit flips back to the steady state and stops the alarm. LED is a twocolor lightemitting diode the green light is on after power on as a power indicator the red and green lights are on when the alarm is on the overall orangeyellow color the resistance value of the resistor R5 determines the speed of the alarm sound playback generally take 180K240K pay attention to the installation of the chip before it is installed to the alarm chip board the whole circuit DC36V can work .

DIY loose parts list.

PCB board 1

Mercury switch 1

KD9561 chip 1

150K resistor 1

10K resistor 1

1K resistor 2

10M resistor 1

3MM LED red 2

104 ceramic chip capacitor 2

10UF25V capacitor 2

8pin chip holder 1

NE555 chip 1

105 blue and white potentiometer 1

8050 triode 1

Passive buzzer 1

No. 5 2 battery box 1

Soldering step 1: first solder the 150K resistor to the top of the music IC 150K put music IC front and back can be while using the resistor excess length of the pin cut down .

Next solder the resistor above the module the resistance is not polarized the resistance value depends on the color code or use multimeter  to  measure the resistor value.

Next solder LED electrolytic capacitors transistors LED. The  electrolytic capacitors are long lead positive the negative capacitor on the board silkscreen shading transistors note the direction of separation.

Next you can solder the rest of the devices including the chip inserted when you pay attention to the clear direction the chip has a U port pay attention to look at .

Payment

Visa, MasterCard, AMEX, Apple-Pay and Google-Pay are accepted for online ordering. Your credit card will be charged on the day of shipment. COD orders are not accepted.

Pricing

Prices are subject to change without notice. All prices are quoted in Canadian dollars (CAD). Sayal Electronics does not warrant the conversion rate. All invoices are processed in Canadian dollars and your credit card company will convert it to your local currency. Large quantities on many items are either stocked or available. Please contact our sales staff to inquire about OEM quantity discounts, scheduled orders, etc.

Canadian Orders

No minimum order (before shipping and taxes) for shipments in Canada. Shipments to other Provinces in Canada, 5% Goods and Services Tax (GST) will be added. Additional Provincial Sales Tax (PST) will be added: Alberta : 0% PST British Columbia : 7% PST Manitoba : 8% PST Northwest Territories : 0% PST Nunavut : 0% PST Quebec : 9.975% QST Saskatchewan : 6% PST Yukon : 0% PST For the following Provinces Only Harmonized Sales Tax (HST) will be added. Ontario : 13% HST New Brunswick : 15% HST Prince Edward Island : 15% HST Newfoundland and Labrador : 15% HST Nova Scotia : 15% HST

U.S. Orders

No minimum order (before shipping and taxes) for shipments in U.S.A.

International Orders (Outside of North America)

For orders outside of North America, additional shipping charges apply and will be confirmed prior to shipping. Additional brokerage and duty charges often apply and are collected by the shipping company at the time of delivery. All shipping, brokerage, taxes and duty charges are to be paid by the customer.

Shipping

  • For Local Pickup Orders. We will contact you when we have your order ready for Pickup. Free Shipping on orders over $50.00 CAD Excluding taxes for Canadian customers.
  • The following Exclusions Apply:
    • * Additional shipping fees will apply for oversized and/or overweight packages and all Fluke products.
  • Shipping not available in Northwest Territories, Nunavut and Yukon.
  • Shipping of All Online Orders only during the Weekdays.
  • U.S. Customers Only: No minimum order (before shipping and taxes) for shipments in USA. All shipping, brokerage, state taxes and duty charges are the responsibility of and are to be paid by the customer.
  • All Shipping charges are not refundable. Subject to change without prior notice.

Back-Orders

Due to the nature of our business, only a limited supply may be available for some items. As such, we reserve the right to cancel back orders. Accepted back-orders are subject to additional shipping charges. Accepted back-orders will only be charged on the day they are shipped.

Online Shopping Returns/RMA

NOTE: Any shipments received without a RMA# will be refused. Items may be returned for credit or refund at our discretion within 7 working days of delivery. All returns must have Return Merchandise Authorization number (RMA#). RMA# requests are made by calling 416-494-8999 Monday to Friday, 9 A.M. - 5 P.M. EST. Please have your invoice ready when you call. Non-defective returns are subject to a 30% restocking fee. Carefully pack your return and clearly note the RMA# on the outside of the box. Some items (such as kits, cut or measured product and special orders) are non-returnable. No freight collect or COD returns accepted. Parcels damaged in transit are the responsibility of the shipper. Shipping charges on returned goods are non-refundable. No returns after 30 days.

Online to Store Returns/Exchanges

All Returned Goods must be complete and in original package. Returns must be made within 7 working days (with original Invoice). Restocking charges of 30% shall be levied for no fault of Sayal. Refunds shall be issued via the same method of purchase with Original Card.

No Refund or Exchange Items

Items sold as "Final Sale" or "Clearance" Custom or Special Orders Hygienic Items Hobby Items and Educational Kits Wire and Cable Chemicals Tools Semiconductors Test Equipment Satellite Equipment Books/Magazines and Journals (Exceptions may apply)

Warranty / Disclaimer

Disclaimer - Prices may vary from our Online Store ( shop.sayal.com), Main Website (secure.sayal.com) or in our walk in Stores. Sayal Electronics web site promotions, products and prices may vary from our retail operartions. Sayal Electronics makes every effort to ensure that the content on this internet site is complete and current. Photos are a pictorial representation only and may not be the exact product. However, Sayal Electronics does not guarantee that the information contained on this internet site will not contain errors, omissions or inaccuracies. Such errors, omissions or inaccuracies may relate to price or to product or description or availability. Sayal Electronic reserves the right to correct any error, omission or inaccuracy or to change or update the content without notice to you. Further Sayal Electronics reserves the right to refuse or cancel any orders or reservations containing any error, omission or inaccuracy whether or not the order or reservation has been submitted, confirmed and/or your credit card has been charged. If your credit card has been charged for the purchaser and your order or reservation is cancelled, Sayal Electronics shall promptly issue a credit to your credit card. All products are warranted by Sayal Electronics only to be free of defects in material and workmanship for thirty (30) days from the date of shipment. Additional manufacturer warranties may apply for some items (eg, test equipment, IC programmers, etc) - in which case the item should be directly shipped back to the manufacturer. Sayal Electronics will not be responsible for incidental, indirect or consequential damage. There are no other warranties, either expressed or implied which extend the foregoing, and there are no warranties of merchantability or fitness for any particular purpose. No purchase order or verbal advice shall alter this agreement. Sayal Electronics' liability is limited to refund or replacement of product only.

Product Disclaimer

Stock may not be available at all store locations. Photographs of products may not be exactly as shown. (e.g. colour, size or package.) Please call store location to confirm stock. Prices subject to change without notice. We reserve the right to limit quantities. Additional shipping fees will apply for oversized and/or overweight packages. Shipping of All Online Orders only during the Weekdays. Some products may only be available from our Warehouse and a minimum handling charge of ($15.00) per line item (on non-store items) may apply. Warehouse is closed Saturday and Sunday. Refurbished Items are open box and have been checked for functionality. Warranty may not apply. Error and omissions exempt.